61

Re: Винокурня Четланина

Я лампочку автомобильную на 5Вт последовательно с клапаном поставил и все гуд, ничего не греется, открывается четко. А что реле щелкает, да и пусть... клапан тоже щелкает.

Homo est mundi pars

62

Re: Винокурня Четланина

Четланин ©:

речь шла о снижении напряжения на клапане после его включения

Ну да, не внимательно посмотрел.

Ленивые всё делают быстро, что бы скорее отделаться от работы и делают хорошо, чтобы не переделывать.
С уважением, Николай.
Моё оборудование : → Винокурня Николя

63

Re: Винокурня Четланина

Danil, у Вас клапан на 12 в ?

64

Re: Винокурня Четланина

Четланин ©:

12 в ?

Ага.

Homo est mundi pars

65

Re: Винокурня Четланина

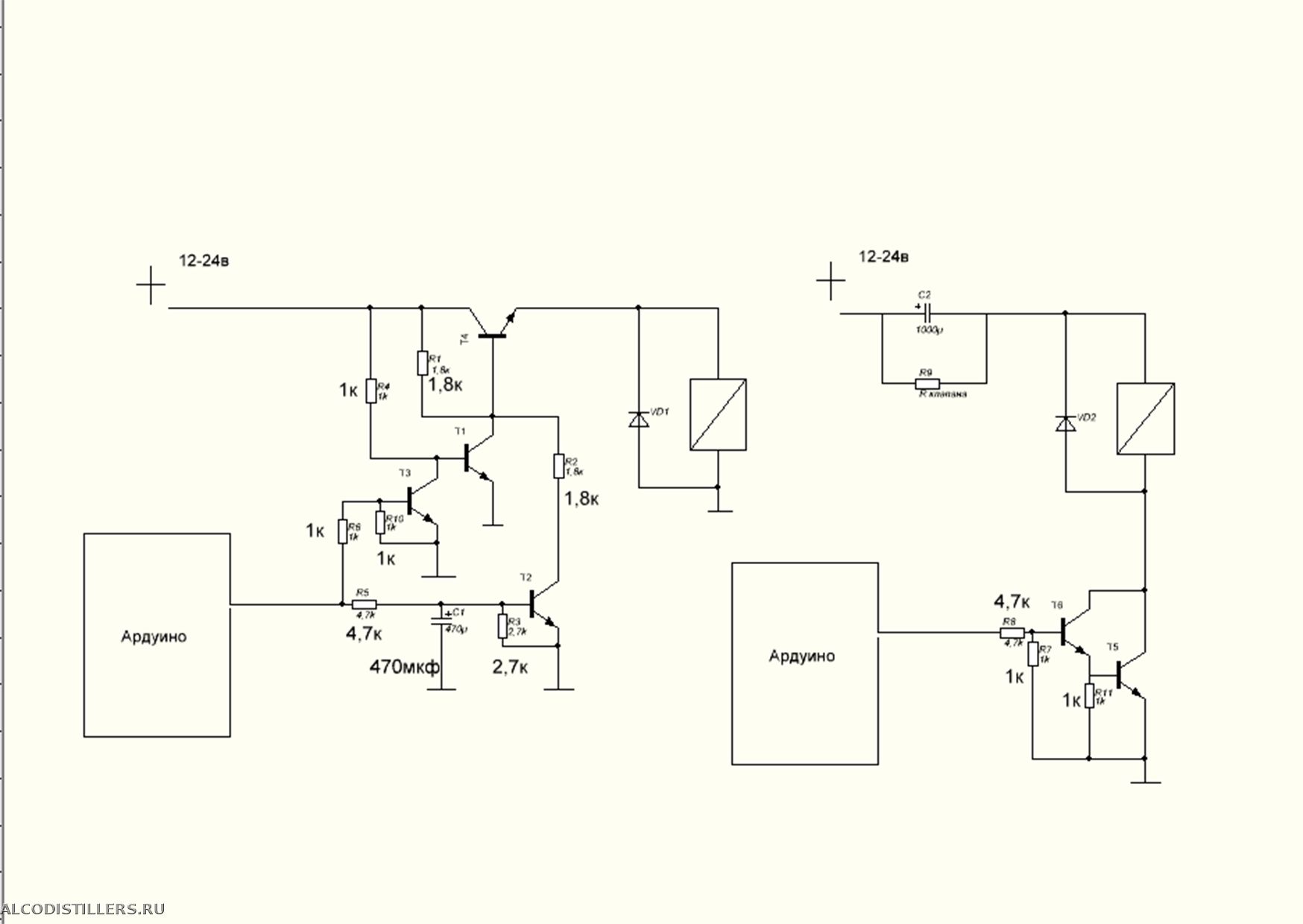
Не правильно выбрал программу для рисования схем, не сохраняет пришлось скринить. Продублировал номиналы.
Как только будет возможность проверю работу.
Про ШИМ не понял. Напряжение всё-таки импульсное будет ли работать на реактивной нагрузке?(возможно что то путаю)

  • Клапан.jpg
    size: 273.81Кб type: jpg
Человека губят не принципы, а отступления от своих принципов.

66

Re: Винокурня Четланина

Тимош, R4 я бы увеличил до 20 К .

Тимош ©:

Про ШИМ не понял

Должно работать. При ШИМ практически в 100% (А) ток через клапан будет максимальный. А при 50% (В) ток уменьшится вдвое.

  • ШИМ.JPG
    size: 11.12Кб type: JPG

67

Re: Винокурня Четланина

Четланин, R4 согласен 20к может и много, а 5к-10к будет не хуже. Про ШИМ. Как то по умолчанию в голову лезет частота 50 или 100 гц( скорей всего работать не будет), а при частоте несколько кгц сопротивление обмотки намного возрастает, токи уменьшаются, влияние переходных процессов тоже уменьшаются и как бы должно работать(глубже мои рога не погружаются), надо пробовать.  *DRINK*

Человека губят не принципы, а отступления от своих принципов.

68

Re: Винокурня Четланина

Наконец то доделал систему аварийного отключения тэна в случаях:
1. Отключение воды.
2. Затопление колонны и перелив флегмы через ТСА.
По первому пункту отключение происходит по температуре воды на выходе. По второму пункту, по датчику установленному в ёмкость с трубкой ТСА.
На сегодняшней ректификации испытал, всё работает отлично.  *YAHOO*
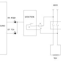
Теперь можно ставить "головы" в ночь и ложится спать. В данный момент в процессе. СС - сборная солянка: 3 л. сахарного и 7.7 л. из вина разного сорта общей спиртуозностью 39%. "Голов" заложил 15%, так что придётся задержаться допоздна. В качестве отключающего элемента использовал УЗО. Где то на форуме встречалась информация что этого делать нельзя, но я не вижу ни каких предпосылок к этому. Вот схема.

  • АВТ.JPG
    size: 38.71Кб type: JPG

69

Re: Винокурня Четланина

Четланин, От 220 до УЗО и от УЗО к тэну провода как то коммутируются?

70

Re: Винокурня Четланина

Gerundey ©:

от УЗО к тэну провода как то коммутируются?

Gerundey, спасибо что заметили. Вот болван, в спешке забыл нарисовать: между УЗО и тэном стоит симисторный регулятор мощности.  *YES*

71

Re: Винокурня Четланина

Четланин, в целях бОльшей безопасности, и меньшего насилия над реле, УЗО ,и резистором, можно релюшкой не ноль на фазу через резистор замыкать, а ноль на землю без резистора.

Musha ring dum a doo dum a da
There's whiskey in the jar

72

Re: Винокурня Четланина

Artem.SHitov ©:

меньшего насилия

Artem.SHitov, ни какого насилия я не вижу. Своей схемой я имитирую работу кнопки "ТЕСТ" на УЗО.

73

Re: Винокурня Четланина

Четланин ©:

по датчику установленному в ёмкость с трубкой ТСА

Интересно. Что измеряем? Как?

С уважением, Олег Кузнецов.

74

Re: Винокурня Четланина

Четланин, вообще, да. 30мА, если с резистором все ок.

Musha ring dum a doo dum a da
There's whiskey in the jar

75 (2018-10-21 17:24:05 отредактировано Konster)

Re: Винокурня Четланина

Посмотрите в сторону контактора. Есть модели с управляющей катушкой на 220в. Размером с обычный автомат.

Имхо отключение по пункту 2 всегда будет.

никогда не опускай руки - пропустишь в бороду
с водкой все идет хорошо... кроме ног

76 (2018-10-21 17:34:35 отредактировано )

Re: Винокурня Четланина

Kusnezov Oleg ©:

Что измеряем? Как?

Kusnezov Oleg,  добавил четвёртый датчик температуры, как только горячая флегма плеснула в ёмкость, TMAS выключает УЗО.

Konster ©:

Посмотрите в сторону контактора

Konster, не вижу смысла, габариты такого контактора приличные.

77

Re: Винокурня Четланина

Четланин, а может датчик температуры не в емкость, а в ТСА ставить?
При НЕ взрывном затоплении, есть вероятность перелив предотвратить.(?)

С уважением, Олег Кузнецов.

78

Re: Винокурня Четланина

Kusnezov Oleg ©:

не в емкость, а в ТСА ставить?

Kusnezov Oleg, по моему, лишний геморрой. Флегмы выплеснулось буквально на дне бутылки. Температуру срабатывания я выставил чуть больше чем комнатная.

79 (2018-10-21 19:01:43 отредактировано Konster)

Re: Винокурня Четланина

Четланин ©:

габариты такого контактора приличные

типа вот. бывают с разными вариантами контактов - разомкнутые , замкнутые, сочетанные. У меня на 20А такого-же размера. В отличие от твердотельного реле не греется.
http://electrocentr.ru/images/tovar-ele … c5286d.jpg

  • контактор.jpg
    size: 25.76Кб type: jpg
никогда не опускай руки - пропустишь в бороду
с водкой все идет хорошо... кроме ног

80 (2018-10-21 20:17:13 отредактировано Димчик)

Re: Винокурня Четланина

Четланин ©:

СС - сборная солянка: 3 л. сахарного и 7.7 л. из вина разного сорта

Если вино натуральное и свое, то .. *Facepalm* .. может лучше отдельно от сахарной-то ?